91吃瓜-91吃瓜官方最全情报站

| 湛江市政府门户网站 | 繁体版 | 移动版 | 无障碍阅读 | 长者助手
湛江市教育局
当前位置  主页  > 湛江市教育局 > 91吃瓜公开  > 部门文件 > 其他文件

关于做好2025年初中学业水平考试与高中阶段学校招生工作的通知

时间:2025-06-06 16:19:45 来源:湛江市教育局
【打印】 【字体:

各县(市、区)教育局、招生委员会、人力资源和社会保障局,市直属各高中阶段学校:

  为贯彻落实国家和省关于高中阶段学校考试招生制度改革的有关精神,全面落实立德树人根本任务,深化教育评价和招生制度改革,根据《广东省教育厅关于深化高中阶段学校考试招生制度改革的实施意见》(粤教基〔2023〕14号)《湛江市教育局关于印发〈湛江市教育局关于进一步推进高中阶段学校考试招生制度改革的实施意见〉的通知》(湛教〔2022〕2号)等文件要求,现就做好我市2025年初中学业水平考试与高中阶段学校招生(以下简称中考)工作有关事项通知如下。

  一、报名和考试

  我市实行初中学业水平考试与高中阶段学校招生考试“两考合一”,全市统一报名、统一考试。

  (一)报名

  按照《关于做好2025年初中学业水平考试报名工作的通知》《关于做好2026年初中学业水平考试地理等科目考试报名工作的通知》执行。

  (二)考试

  考试工作由市教育局统一部署,县(市、区)教育局负责具体组织实施。

  1.考试科目。涵盖国家《义务教育课程设置实验方案》(2022年版7—9年级)规定的全部科目,包括语文、数学、英语、物理、历史、化学、道德与法治、生物学、地理、体育与健康、音乐、美术、信息科技。物理、化学和生物学增设实验操作考试(以下简称“物化生实验操作考试”)。

  2.考试内容及组织。语文、数学、英语(含听力)、物理、历史、化学、道德与法治、生物学、地理的笔试由省教育考试院命题,市教育局组织考试。体育与健康、音乐、美术、信息科技以及物化生实验操作考试由市教育局命题并组织实施。

  3.考试时间。省命题科目的考试时间为6月30日至7月2日,具体安排见下表。

日期

考试时间

科目

6月30日

(星期一)

上午

08:30—9:30

60分钟

地理(初二)

10:20—11:20

60分钟

生物学(初二)

下午

15:00—17:00

120分钟

语文

7月1日

(星期二)

上午

08:30—9:50

80分钟

物理

10:40—11:40

60分钟

道德与法治

下午

15:00—17:00

120分钟

数学

7月2日

(星期三)

上午

08:30—10:00

90分钟

英语

10:50—11:50

60分钟

化学

下午

15:00—16:20

80分钟

历史

  4.考试方式。语文、数学、英语、物理、历史、化学、道德与法治、生物学和地理实行笔试。体育与健康考试按照《关于做好2025年湛江市高中阶段学校招生体育考试工作的通知》执行。物化生实验操作考试按照《关于做好2025年湛江市初中学业水平考试物化生实验操作考试工作的通知》执行。音乐、美术、信息科技科目考试按照《关于做好2025年湛江市初中学业水平考试音乐等科目考试工作的通知》执行。

  报考普通高中学校体育艺术特长生的考生,除参加上述科目考试外,还需参加体育或艺术术科考试。各县(市、区)教育局、招生学校要按《关于切实做好2025年湛江市高中阶段学校招收体育艺术特长生工作的通知》要求制定术科考试方案,报市教育局备案后实施。术科考试成绩折算成百分制等值成绩后,最低合格标准为:第一批次学校65分、第二批次学校50分。各招生学校在划定术科合格线时,各专项合格考生人数与招生计划数的比例原则上不低于1.2:1。招生学校要在规定时间内将术科合格考生成绩录入市教育局特长生成绩上报系统,并打印术科合格考生名单加盖学校公章上报县(市、区)教育局和市教育局。

  5.成绩呈现。语文、数学、英语、体育与健康以分数呈现。物理(含实验操作)、历史、化学(含实验操作)、道德与法治、生物学(含实验操作)和地理以分数和等级呈现。等级依据原始成绩划定,100~80分为A级,79~60分为B级,59~15分为C级,14~0分为D级,C级及以上人数不足70%时按70%确定C级分数线。音乐、美术、信息科技以等级呈现,分为合格和不合格。等级成绩仅作为高中阶段学校招生录取依据,初中毕业标准由各县(市、区)教育局结合实际自行划定。

  初中学业水平考试成绩用于初中毕业与学历认定的,长期有效;用于高中阶段学校招生录取计入总分的,应届生当届有效,非应届生当年有效。

  6.录取计分科目和分值。高中阶段学校招生录取计分采用“4+3”模式,“4”是语文、数学、英语、体育与健康4个科目,“3”是物史(物理+历史)、化道(化学+道德与法治)、生地(生物学+地理)3个科目组。总分760分,其中语文120分,数学120分,英语100分,体育与健康80分,物史130分,化道120分,生地90分。

  7.录取参考科目及等级。录取参考科目为音乐、美术、信息科技,成绩分为合格和不合格,作为高中阶段学校招生录取依据。

  8.成绩公布。中考成绩由市教育局统一公布。考生若对本人成绩有疑问,可在规定时间内向所在初中学校申请复查,由各县(市、区)教育局汇总后报送市教育局复查。

  二、志愿填报

  参加我市高中阶段学校招生的考生需填报志愿。

  (一)志愿批次

  志愿共设第一批、第二批两个批次。第一批面向国家级示范性普通高中、省一级普通高中、经批准列入该批次录取的普通高中学校,以及根据广东省教育厅中等职业学校和本科高校协同育人改革试点要求设立的试点中职学校“中本贯通班”(即“3+4”七年一体化中本贯通培养,以下简称“中本贯通班”)。第二批面向其他普通高中学校,以及其他中等职业学校、技工院校(以下统称中职学校)。民办普通高中学校可根据自身办学实际,申请跨批次录取,并自主确定各批次招生计划。

  1.第一批(设3个志愿组):第一志愿组为该批次普通高中体育艺术特长生,设2个志愿。第二志愿组为该批次普通高中指标生,设4个志愿。第三志愿组为该批次普通高中统招生以及“中本贯通班”,设4个志愿。

  2.第二批(设3个志愿组):第一志愿组为该批次普通高中体育艺术特长生,设2个志愿。第二志愿组为该批次普通高中统招生,设5个志愿。第三志愿组为其他中职学校,设4个志愿。

  建立普通高中录取批次动态调整机制,以优化志愿批次结构。若第一批普通高中学校上年在该批次统招生最低录取控制分数线上未完成招生任务,次年将调整至第二批录取。若第二批普通高中学校上年统招生最低录取分数线超过第一批统招生最低录取控制分数线,次年可申请调整至第一批录取。公办国家级示范性和省一级普通高中学校,无论录取批次是否为第一批,其指标生均安排在第一批录取。

  (二)填报方式

  考生需登录湛江市中考志愿填报系统,按规定自主完成填报志愿。具体填报办法和时间安排另文通知。

  (三)填报要求

  考生只能填报面向报名点所在区域招生的学校。报考第一批普通高中学校、“中本贯通班”的考生,须为应届初中毕业生。“中本贯通班”试点中职学校为湛江机电学校、湛江中医学校,对口试点本科高校为岭南师范学院、湛江科技学院(民办)。报考民办普通高中学校、湛江中医学校与湛江科技学院(民办)对口“中本贯通班”的考生,需了解收费标准,综合考虑家庭经济状况,征得家长同意后审慎填报,避免盲目填报增加家庭经济负担。报考体育艺术特长生的考生,须填报特长生志愿,同一批次限报2所普通高中学校,每所学校限报一个专业。考生应仔细阅读高中阶段学校招生章程以及市教育局公布的招生政策、招生计划,按要求填报学校和专业志愿,并对填报内容的真实性、准确性负责。考生网上填报志愿后,需在家长或监护人指导下核对志愿表,签名确认后交回报名点(初中学校)存档备查。

  县(市、区)教育局和招生学校要加强对考生志愿填报的政策解读和技术指导。初中学校要保障考生自主填报志愿的权利,同时做好中考招生政策的宣传解读工作,指导考生合理填报志愿。

  三、录取管理

  (一)录取组织

  市教育局统筹全市高中阶段学校录取工作,负责市直属普通高中学校及中等职业学校的招生组织工作。市人力资源和社会保障局负责技工院校的招生组织工作。各县(市、区)教育局负责所辖高中阶段学校的招生组织工作。具体工作安排另文通知。

  (二)招生范围

  落实国家、省属地招生和公民同招政策。县域(包括县、不设区的市)公办普通高中在本县域招生。城区(包括赤坎区、霞山区、麻章区、坡头区、经开区,以下统称“市辖区”)公办普通高中面向市辖区招生。市直属公办普通高中广东实验中学湛江学校、湛江第一中学、湛江市第二中学、岭南师范学院附属中学、湛江农垦实验中学、湛江市爱周高级中学面向全市招生,湛江市实验中学面向雷州市招生,湛江市二中海东中学统招生面向市辖区招生。民办普通高中统招生面向学校属地招生,其中市直属和市辖区民办普通高中面向市辖区招生。普通高中学位资源不足的县(市、区),可向市教育局申请,由市教育局统筹调配全市学位资源并合理安排招生计划。生源不足的民办普通高中学校,由市教育局在全市统筹调剂安排招生计划。

  中职学校面向全市招生。

  (三)招生计划

  高中阶段学校招生计划分为普通高中招生计划和中职学校招生计划。普通高中招生计划包括指标生计划、自主招生计划(含特长生计划)、统一招生计划。

  1.普通高中指标生计划。落实“指标到校”政策,促进义务教育优质均衡发展,将公办国家级示范性和省一级普通高中学校50%的招生名额,按中考考生数分配到招生区域内初中学校(含民办,下同)。分配办法:普通高中学校分配到初中学校的指标生名额=(初中学校中考考生数÷普通高中学校相应招生区域的中考考生数)×普通高中学校分配到相应招生区域的指标生名额。

  2.普通高中自主招生计划。给予有条件的普通高中学校一定数量的自主招生名额,自主招收区域内初中学校具有创新潜质和学科特长的学生,进一步扩大招生学校自主权,增加学校和学生的双向选择机会。公办学校自主招生比例控制在学校年度招生计划的10%以内,体育、艺术、科技等特长特色类型招生均纳入自主招生范围,以促进普通高中学校多样化和特色发展,满足不同潜质学生的发展需求。除体育、艺术特长生可在全市范围内招生外,其他类型的自主招生需在规定的范围内进行。

  公民办普通高中学校经批准,可根据办学特色申请招收体育、艺术、科技特长生。体育传统项目学校的特长生计划应优先安排传统项目。公办优质普通高中学校经批准,可招收具有创新潜质或学科、科技特长在籍在读的初中应届毕业生,举办各类特色实验班(统称“特色实验班”)。民办普通高中学校经批准,可根据自身的办学特色、办学条件等申请自主招生。

  招生学校应依据学校办学目标、定位和特色,制订本校自主招生方案(含招生范围、计划、标准、办法和程序等),报经县(市、区)教育局和市教育局审核备案后提前向社会主动公开,并根据招生方案在中考结束后开展自主招生(体育艺术特长生除外),主动公开自主招生的各环节和录取结果。市直属普通高中学校自主招生方案直接报市教育局审核备案。

  3.普通高中统一招生计划。除指标生和自主招生计划外,普通高中学校面向招生区域统一招生的计划。

  4.中职学校招生计划。试点中职学校“中本贯通班”专业招生计划纳入全市中职学校招生计划统筹安排。

  5.招生计划的编制和发布。高中阶段学校招生计划由市、县(市、区)教育行政部门、人力资源社会保障部门根据高中阶段学龄人口变化趋势、结合初中毕业生数量以及区域学校布局、适宜的学校规模和班额、办学条件、专业设置等因素科学核定并严格执行,具体计划编制办法另文通知。经审定后的高中阶段学校招生计划由市教育局统一公布。

  (四)录取办法

  普通高中学校实行“分数+等级”综合录取办法,计分科目总分作为普通高中录取的择优条件,等级科目作为普通高中录取的资格条件,要求音乐、美术、信息科技三科成绩达到合格等级。

  “中本贯通班”录取参照普通高中学校录取办法,其他类型中职学校录取不作限制。

  (五)投档原则

  实行“分数优先,遵循志愿”的平行志愿投档录取,按批次、志愿组顺序投档录取,顺序依次为第一批的第一志愿组、第二志愿组、第三志愿组,第二批的第一志愿组、第二志愿组、第三志愿组。

  1.公办优质普通高中指标生录取。公办国家级示范性和省一级普通高中学校指标生实行单独志愿组、单独录取。指标生须同时符合以下条件:参加当年我市中考,连续三年在报名所在初中学校实际就读且有该校三年完整学籍,中考成绩达到第一批次普通高中统招生最低录取控制线,并填报对应学校的指标生志愿。市教育局按招生计划与录取人数 1:1 的比例,依据考生中考成绩和志愿顺序进行平行志愿投档。若多人总分(含政策性加分)相同导致投档数超出招生计划数,优先投档享受“同等条件优先录取”教育优待政策的考生;如招生计划仍未完成,则按“同分比较”原则(下同)依次比较至确定优先投档考生:①不含政策性加分的中考总分;②语数英三科总分;③语文单科成绩;④数学单科成绩;⑤英语单科成绩;⑥物史科目组成绩;⑦物理+历史原始分合计;⑧物理单科原始分;⑨化道科目组成绩;⑩化学+道德与法治原始分合计;⑪化学单科原始分;⑫生地科目组成绩;⑬生物学+地理原始分合计;⑭生物学/地理单科高分科目原始分;⑮生物学单科原始分。若经上述比较后成绩仍相同,则视为同序位。

  各初中学校和普通高中学校要将指标生录取名单在学校公示5个工作日,接受社会监督,确保招生公平、公正、公开。

  2.普通高中自主招生录取。经批准开展自主招生的公民办普通学校,须根据自主招生方案在中考结束后(体育艺术特长生除外)开展自主招生,主动公开各环节重要信息和录取结果。

  (1)公办学校特色实验班录取。被公办优质普通高中学校特色实验班拟录取的考生,中考成绩需不低于招生学校在相应招生区域统招生最低录取分数线的90%,方可正式录取。否则取消拟录资格,由市教育局按考生中考成绩和志愿统一划线录取。招生学校未完成的自主招生计划,收回纳入学校属地统招生计划。

  (2)民办普通高中自主招生录取。被民办普通高中学校自主招生拟录取的考生,中考成绩需不低于招生学校所在批次统招生最低录取控制分数线,方可正式录取。否则取消拟录资格,由市教育局按考生中考成绩和志愿统一划线录取。招生学校未完成的自主招生计划,收回纳入学校属地统招生计划。

  (3)自主招生拟录名单确认和上报。招生学校应与拟录考生及其家长签订《湛江市普通高中自主招生拟录确认书》(见附件1),并在规定时间内将拟录名单及拟录确认书扫描件上传市教育局的自主招生系统。若考生与多所学校签订拟录确认书,以最先上传自主招生系统的学校为最终拟录取学校。拟录考生的相关资料由招生学校存档备查。

  各县(市、区)教育局要加强对普通高中自主招生各环节的监管,确保招生工作规范有序、全程公开透明。

  3.普通高中体育艺术特长生录取。各批次体育艺术特长生实行同批次提前录取。具体录取办法:①获国家二级及以上运动员技术等级的体育特长生、备战广东省第十四届中学生运动会布点项目学校运动队学生,按程序上报经批准后可单独录取。招生学校和县(市、区)教育局负责初审学生报名资格(含申请表和有关证明材料),于6月10日前报市教育局审定(市直属学校直接报市教育局审定)。录取名单要在招生学校和毕业学校公示5个工作日。②其他体育艺术特长生须术科成绩合格以上,且中考成绩达到同批次普通高中统招生最低录取控制分数线的90%,才具备相应批次录取资格。以中考成绩与术科成绩合成总分(计算公式为:考生总分=中考成绩×40%+术科成绩×7.6×60%)与志愿为依据,采用平行志愿投档划线,按合成总分从高到低依志愿顺序录取。招生学校未完成的体育艺术特长生计划,收回纳入学校属地统招生计划。

  4.普通高中统招生录取。市教育局根据高中阶段学校招生计划,划定全市各批次普通高中统招生最低录取控制分数线,并按各普通高中学校统招生计划、考生成绩和志愿顺序,以平行志愿投档方式确定统招生最低录取分数线。投档划线顺序依次为第一批次、第二批次志愿学校,均按招生计划与录取人数1:1的比例进行。若多人总分(含政策性加分)相同导致投档数超出计划数,优先投档享受“同等条件优先录取”教育优待政策的考生;如招生计划仍未完成,则按“同分比较”原则确定优先投档考生。

  5.中职学校招生录取。严格执行国家和广东省中职学校招生工作相关规定,确保招生公平公正。中职学校要确保有志愿考生优先录取。要充分发挥自身办学特色,积极拓宽生源渠道,广泛招收应往届初高中毕业未升学学生、进城务工人员及其随迁子女、港澳居民或其随迁子女、退役军人、退役运动员、下岗职工、返乡农民工等城乡劳动者入学。中职学校招收有实践经历人员,可实行注册入学,由招生学校自主组织生源,并通过统一招生平台报招生部门备案。“中本贯通班”招生纳入全市高中阶段学校招生统一投档、统一录取,实行“分数优先,遵循志愿”的平行志愿投档方式。

  各县(市、区)教育局要加强职业教育宣传工作,全面解读职业教育方针政策,充分展示中职学校办学特色与教育成果,引导社会正确认识职业教育价值,激发学生对职业教育的兴趣。通过科学引导初中毕业生合理分流,鼓励动手能力强、职业倾向明显的学生选择职业教育。同时,完善初中毕业生报考高职院校路径,积极推进“三二分段”“五年一贯制”等人才培养模式。支持我市国家级示范性中职学校“双精准”示范专业开展自主招生,选拔优质生源。大力推动中职学校与企业深化合作,开展现代学徒制招生培养模式改革试点,切实提升职业教育人才培养质量。

  (六)补录

  普通高中学校、“中本贯通班”若有未完成的招生计划或因考生未按时注册空出学位,可申请统一补录。补录对象为今年参加我市中考且未被录取的考生。公办普通高中学校补录范围原则上与招生范围一致,民办普通高中学校补录范围为全市。补录学校名单及计划将通过市教育局门户网站等渠道公布,补录工作依据考生中考成绩和志愿择优录取。已被普通高中学校或“中本贯通班”录取但未按时报到注册的考生,视为自愿放弃录取资格,不得参加普通高中学校或“中本贯通班”补录,但可参与中职学校非“中本贯通班”专业的剩余计划录取。

  各县(市、区)教育局招考部门负责组织未被录取考生的补录志愿填报工作。市教育局将根据补录计划、考生中考成绩和补录志愿,统一划定相关学校的最低补录分数线,具体补录办法另文通知。

  (七)随迁子女升学

  根据《91吃瓜 办公室关于印发进城务工人员随迁子女接受义务教育后在我市参加高中阶段升学考试工作的实施办法的通知》(湛府办函〔2013〕48号)和《关于做好进城务工人员随迁子女接受义务教育后在我市参加中考工作的通知》(湛教〔2016〕49号)要求,经县(市、区)政府主管部门认定,在我市有合法稳定职业、合法稳定住所并连续3年以上持有我市居住证,按国家规定在我市参加社会保险累计3年以上的进城务工人员,其随迁子女具有我市初中阶段3年完整学籍的,可在初中就读学校所在县(市、区)报名参加中考,并与学籍所在地户籍考生同等参与普通高中学校录取。随迁子女在我市初中毕业,仅报考中等职业学校的,不受户籍、就学年限等限制,可在就读学校所在县(市、区)报名中考。根据《广东省教育厅转发教育部关于贯彻落实<港澳台居民居住证申领发放办法>的通知》(粤教外函〔2018〕456号)要求,持香港、澳门、台湾居民居住证的港澳台居民或其随迁子女在我市参加中考,可平等享受我市高中阶段教育权利。

  (八)录取优待政策

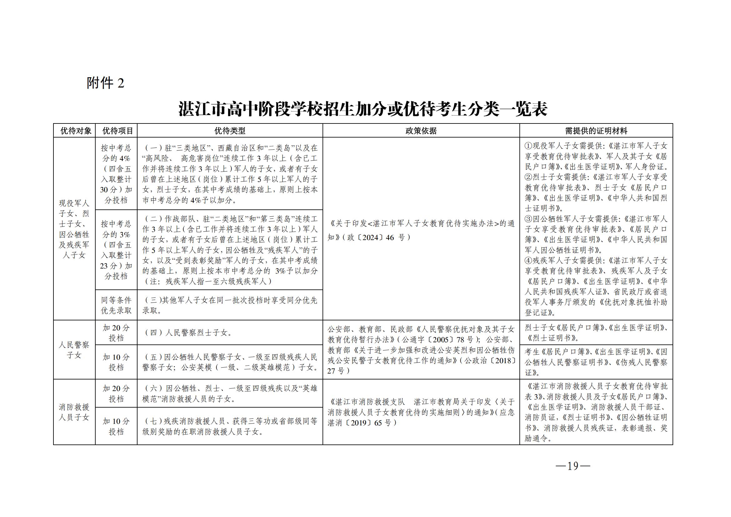
  严格落实国家、省中考录取加分或优待政策规范要求。2025年我市高中阶段学校招生特殊群体加分或优待项目详见附件2。若考生符合多项加分政策,仅取最高分值项。考生加分后的总分仅用于投档录取,不计入初中学业水平考试成绩。

  (九)强化学籍管理

  高中阶段学校一年级新生经审核被录取后,须在规定时间内到校办理注册手续,注册后方可入学并获得学籍。未经学校批准,未在规定期限内注册的新生,将取消其入学资格及学籍办理。高中阶段学校要依据教育、人力资源社会保障行政部门核准的新生录取名册进行学籍注册。

  四、保障措施

  (一)加强考试招生工作管理

  加强对报名、填报志愿、考试、优待和招生工作的全过程管理。各初中阶段学校不得以任何影响升学质量为由等拒绝或引导考生放弃填报志愿和参加中考,不得代替或以任何形式强迫考生填报志愿。志愿填报截止后,任何人不得更改志愿信息。各公民办普通高中学校要严格按照审批机关批准的招生计划、范围、标准和方式同步招生,不得违规跨地市招生,不得招收未在本市参加中考的学生。严禁普通高中以任何形式提前组织招生、免试招生、超计划招生、违规跨区域招生;严禁普通高中学校通过微信公众号或微信小程序等其他渠道收集学生有关报读意愿以及个人相关信息;严禁学校间混合招生、招生后违规办理转学;严禁公办普通高中以任何名义参与民办普通高中招生;严禁未经录取,提前发放录取通知书、预录通知书,提前收取“预留学位费”;严禁利用中介机构非法招生,普通高中与社会培训机构联合组织以选拔生源为目的的各类考试,或采用社会培训机构组织的考试结果作为招生依据;严禁以高额物质奖励、免收学费、虚假宣传等方式误导学生、争抢生源;严禁普通高中招收已被中等职业学校录取的学生;严禁招收借读生,人籍分离、空挂学籍;严禁招生乱收费和有偿招生,收取或变相收取与入学挂钩的赞助费及跨学期收取学费。各中职学校不得提前招收未完成九年义务教育的初中学生,妨碍国家九年义务教育制度的实施;中职学校、技工院校不得以普通高中学校(班)等名义招收学生。民办高中阶段学校要按照《民办教育促进法》和《民办教育促进法实施条例》的规定向审批机关报备招生简章和广告。各初中阶段学校要配合做好招生宣传工作,指导学生填报志愿,不得以任何形式发布虚假宣传资料和信息。要准确解读国家职业教育助学政策,对家庭经济困难考生、残疾考生等群体给予更多的关怀和帮助,不让一个新生因经济困难而放弃入学。教育行政部门和人力资源社会保障部门要通过全国中小学生学籍信息管理系统和全国中等职业学校学籍信息管理系统、全国技工院校信息管理系统加强对高中阶段学校招生的监控和管理。

  (二)深入实施招生“阳光工程”

  完善招生信息公开制度,教育行政部门、招考机构、招生学校要及时向社会公布招生政策、计划、范围、条件、考生资格、加分或优待项目、录取办法和程序、自主招生及中考优待学生名单、招生录取结果、重大违规事件及处理结果等招生信息,同时公布咨询方式和监督举报电话,既要保障学生合法权益与个人隐私,也要确保招生过程公开透明、结果公平公正。

  (三)深化违规招生治理

  完善招生监督工作机制,强化违规招生责任追究,主动公开招生咨询及投诉渠道,接受社会监督。全程监督考试招生,严肃查处违反招生政策和纪律、扰乱招生秩序的行为,及时解决突出问题,化解矛盾。严格按照国家和省规范招生秩序要求,加大对普通高中违规跨区域招生和中职学校有偿招生的监管力度。对招生违规违法行为“零容忍”,发现一起,查处一起,曝光一起,依法依规追责。对违规学校通报批评、取消荣誉,对责任人依规处理。对违规的民办学校除给予以上处理外,视违规情节严重程度开展联合督查,并依法作出行政处罚。

  (四)营造考试招生良好氛围

  坚持正确的舆论导向,积极运用主流媒体和新媒体、单位门户网站、官方微信公众号等媒介作为招生信息的官方发布渠道,认真做好国家和省、市的考试招生政策的宣传解读工作,以及志愿填报、信息查询和温馨提示等服务工作。严格规范成绩发布,严禁公布、宣传、炒作“考试状元”“高分考生”“升学率”;严禁以中考成绩或升学率排名排队、表彰奖励;不得在网上发布或校园内张贴不利于引导学生身心健康发展的考试标语。对群众广泛关注的敏感问题和难点问题,要有针对性地深入细致做好宣传引导工作,引导学生家长和社会树立正确的教育观和成才观,更加关注学生的全面健康成长。及时回应学生、家长和社会关切,合理引导社会预期,努力争取学校、家长、学生、社会的理解和支持,营造良好的舆论氛围和社会环境。

  咨询电话:湛江市教育局,0759-3211036(基础教育科)、0759-3339667(招生考试科);湛江市人力资源和社会保障局,0759-3119357。


  附件:1.湛江市普通高中自主招生拟录确认书

             2.湛江市高中阶段学校招生加分或优待考生分类一览表


湛教函〔2025〕83号_17.jpg湛教函〔2025〕83号_18.jpg湛教函〔2025〕83号_19.jpg


您访问的链接即将离开“91吃瓜 门户网站”,是否继续?
继续访问
放弃