91吃瓜 关于印发《湛江市房地产开发项目公共配套服务设施管理办法》的通知
各县(市、区)人民政府(管委会),市府直属各单位:
现将《湛江市房地产开发项目公共配套服务设施管理办法》印发给你们,请认真贯彻执行。执行过程中遇到的问题,请径向市自然资源局反映。
91吃瓜
2025年9月19日
湛江市房地产开发项目公共配套服务设施管理办法
第一条 为进一步规范湛江市房地产开发项目公共配套服务设施(以下简称公共配套服务设施)管理,根据《中华人民共和国民法典》《中华人民共和国城市房地产管理法》《中华人民共和国城乡规划法》《广东省城乡规划条例》等相关法律法规,结合我市实际,制定本办法。
第二条 本办法适用于湛江市市辖区范围内房地产开发项目公共配套服务设施的规划建设、移交接收、不动产登记和使用管理等。
第三条 本办法所称公共配套服务设施是指在湛江市市辖区范围内,根据规划要求在房地产开发项目中约定由开发建设单位配套建设,具有一定面积的功能用房或者设施,建成后无偿移交且产权归属政府有关单位所有的公共配套服务和交通市政设施,主要包括以下设施:
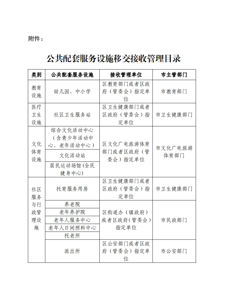
(一)幼儿园、中小学校等教育设施;
(二)社区卫生服务站等医疗卫生设施;
(三)综合文化活动中心(含青少年活动中心、老年活动中心)、文化活动站、居民运动场馆(全民健身中心)等文化体育设施;
(四)托育服务用房、养老院、老年养护院、老年人服务中心、老年人日间照料中心、托老所、派出所、社区党群服务中心、社区服务站(含居委会、治安联防站、残疾人康复室)等社区服务与行政管理设施;
(五)开闭所、生活垃圾转运站(独立占地且对外服务)、邮政营业所、邮政快递末端服务用房、公共厕所(独立占地且对外服务)、公交首末站、公交车站等市政公用设施;
(六)农贸市场、肉菜市场(生鲜超市)等商业服务设施;
(七)土地出让合同(或者划拨决定书)约定配建的城市道路、公园绿地、消防站等其他设施。
第四条 市自然资源部门按监管范围,负责明确项目规划条件内公共配套服务设施建设要求、组织土地出让和划拨、项目设计方案审查、规划条件核实、不动产登记等相关工作,统筹和指导区自然资源部门做好相应工作。
市住房城乡建设部门按监管范围,负责项目的消防设计审查验收备案、建筑工程施工许可证核发、工程施工质量安全监督、竣工验收备案等相关工作,统筹和指导区住房城乡建设部门做好相应工作。
市税务部门负责公共配套服务设施税费征收等相关工作,统筹和指导区税务部门做好相应工作。
市教育、公安、民政、交通运输、文化广电旅游体育、卫生健康、国有资产管理、城市管理综合执法、残联、供电、邮政管理、消防救援等部门及各区政府(管委会),根据各自职责,对照《公共配套服务设施移交接收管理目录》(详见附件)的归类划分,负责统筹、指导和督促接收管理单位签订公共配套服务设施建设监管移交协议,做好接收管理等相关工作,并在项目规划建设和竣工验收阶段根据公共配套服务设施建设需要提出意见和建议。
第五条 公共配套服务设施实行市级和属地政府共同监管。
接收管理单位为区级及以下职能部门的,负责公共配套服务设施的统计造册、使用管理等工作,及时将相关情况报告市级相应主管部门。
第六条 市自然资源部门在编制(调整)控制性详细规划时应当征求公共配套服务设施主管部门及属地政府意见,根据《湛江市国土空间规划管理技术规定》等相关技术标准和规范,合理确定规划地块内配套设施的规划内容。
第七条 市自然资源部门在下达规划条件时,明确需建设的公共配套服务设施清单、建设规模等。在出让或者划拨用地时,将规划条件作为国有土地使用权出让合同或者划拨决定书的组成部分。
第八条 市公共配套服务设施主管部门应当商市财政部门、市土地储备机构在本通知印发之日起30日内制定相应主管的公共配套服务设施建设监管移交协议(样板),协议(样板)需包含建设要求、装修要求(能满足基本使用需求的简易装修)、移交条件、接收管理单位等格式条款。各类协议(样板)应当及时抄送市自然资源部门,按项目具体需求完善审核后的协议作为土地出让或者划拨文件的附件。
第九条 宗地受让方取得用地后应当按供地文件的要求,在签订土地出让合同或者划拨决定书时,同步与接收管理单位签订公共配套服务设施建设监管移交协议。
第十条 国有建设用地使用权出让或者划拨前,市公共配套服务设施主管部门应当列为政府土地审查专题会议成员单位参与相关会议并发表意见。国有建设用地供地后,市自然资源部门应当及时将公共配套服务设施清单函告属地政府及市主管部门加强监管。接收管理单位应当主动跟进并掌握公共配套服务设施在设计、建设、移交过程中的情况,发现问题应当及时协调建设单位进行整改。
第十一条 独立占地的公共配套服务设施应当在项目首期同步设计、同步建设、同步竣工验收;布局在本期建筑的公共配套服务设施应当与主体工程同步规划、同步设计、同步建设、同步竣工、同步交付使用。
第十二条 自然资源部门在核发建设工程规划许可证时,应当根据规划条件以及《湛江市国土空间规划管理技术规定》等有关要求审核公共配套服务设施的设计方案,并征求相关主管部门和接收管理单位意见。涉及方案调整的,根据需要征求相关主管部门和接收管理单位的意见。
第十三条 公共配套服务设施建设单位应当按照设计及公共配套服务设施建设监管移交协议要求完成建设,接收管理单位不得额外增加接收条件,法律法规另有规定的除外。
第十四条 自然资源部门按照规划条件和设计方案对公共配套服务设施进行核实。
建设单位在组织建设工程竣工验收时,住房城乡建设部门应当组织接收管理单位对公共配套服务设施进行验收,不符合建设监管移交协议约定的建设标准的,应当提出书面整改意见;整改意见不被建设单位采纳的,住房城乡建设部门应当组织协调。整改意见经住房城乡建设部门确认属实且合理的,建设单位应当组织整改。
第十五条 公共配套服务设施在竣工验收通过后5个工作日内,住房城乡建设部门应当将公共配套服务设施工程竣工验收备案信息或者工程竣工验收信息抄报接收管理单位和不动产登记部门,实现信息互通。建设单位应当在取得《竣工验收备案表》或者《竣工联合验收意见书》的3个月内(建设监管移交协议有约定的从其约定),配合接收管理单位完成不动产接收手续,接收管理单位在符合不动产登记相关规定的情况下,可单方申请首次不动产登记。移交接收的公共配套服务设施的建筑面积应当以不动产实际测绘面积为准。
第十六条 公共配套服务设施移交办理不动产登记过程所产生的税费,按照法律法规规定由相应纳税主体承担。鼓励开发建设单位对非营利性设施的政府接管单位代缴维修基金。
第十七条 对规划确定应当建设公共配套服务设施而未建设的,接收管理单位书面向住房城乡建设部门反映,住房城乡建设部门将公共配套服务设施建设情况纳入预售款监控范围;对已完成建设未按时移交使用的,各接收管理单位应当协调建设单位,并将相关情况上报各区政府(管委会)及市相关主管部门,同时通报市自然资源、住房城乡建设、城市管理综合执法等部门,形成联动监管,必要时可通过法律途径解决。
对应当接收但拒不接收的,由属地政府、上级主管部门责令改正。
第十八条 接收管理单位应当自接管之日起2年内,按照规划批准用途将公共配套服务设施投入使用,不得擅自改变其使用性质。
第十九条 对于不便于直接使用管理的公共配套服务设施,接收管理单位可以委托给相关单位使用管理,但不得擅自改变用途。
第二十条 接收管理单位应当与受委托单位签订委托书,明确双方权利义务。委托不改变产权归属,受委托单位不得擅自再委托其他单位使用管理。接收管理单位应当对受委托单位使用管理公共配套服务设施的情况进行监督检查。
第二十一条 建立公共配套服务设施管理使用工作常态化监督机制。各区政府(管委会)和市主管部门应当定期监督检查各接收管理单位对公共配套服务设施管理使用情况,发现违规使用的,应当及时纠正。
第二十二条 各县(市)人民政府可在本办法的基础上,结合本区域实际,制定细化本级公共配套服务设施相关规定。
第二十三条 城市更新项目公共配套服务设施按照《湛江市城市更新(“三旧”改造)管理办法》(湛府规〔2024〕13号)管理。
第二十四条 非建设单位原因,土地权属范围外的公共配套服务设施无法配建的,建设单位应经项目属地政府和接收管理单位同意,并按照该设施建设工程造价的等额资金缴交至财政部门的监管账户后,向住房城乡建设部门申请项目主体工程容缺验收。
第二十五条 本办法自印发之日起施行,有效期五年,具体解释工作由市自然资源部门负责。此前规定与本办法不一致的,以本办法为准。
附件:公共配套服务设施移交接收管理目录



91吃瓜-91吃瓜官方最全情报站相关的文章:《湛江市房地产开发项目公共配套服务设施管理办法》政策解读

